

气候变化是当前全球面临的重大问题之一,事关人类的生存与发展。教育是应对气候变化的重要力量,是强化气候行动的重要组成部分,是实现可持续发展的重要保障。
《联合国气候变化框架公约》指出,“‘气候变化’指除在类似时期内所观测的气候的自然变异之外,由于直接或间接的人类活动改变了地球大气的组成而造成的气候变化”。生产、生活作为人的两类主要活动,都应成为学习的重要议题。而当下的气候变化教育往往重生活、轻生产,“校企合作”将有效改变这一实践和研究现状,促进气候变化教育体系的完善。
基于对国内外已有成果的梳理,在华东师范大学上海终身教育研究院、全国气候变化教育研究联盟等共同发起、组织推动的多次学术会议及研讨指导下,以2024年3月1日发布的《气候变化教育指导纲要》为挈领,扎根于多元丰富的学校与企业合作开展气候变化教育的实践,特形成本指导纲要。
一、校企合作开展气候变化教育的背景及必要性
就研究环境而言:世界已经进入了生态优先、绿色发展的时代。习近平总书记指出:“绿色发展是高质量发展的底色,新质生产力本身就是绿色生产力。必须加快发展方式绿色转型,助力碳达峰碳中和。”绿色生产力是一种“环境友好”的可持续生产力,也是影响气候变化的关键因素,理应成为气候变化教育研究的重要内容。
就研究现状而言:一方面,绿色生产与绿色生活组成了人们应对气候变化的行动链条,又因为前者是后者的“输入端”而起着先决性作用。而在当下的气候变化教育中,“绿色生产”往往被忽略,也就导致了气候变化教育内容体系的“短缺”。另一方面,当下的校家社协同育人往往被简化为家校协同,气候变化教育的校外合作阵地即使已经关注到了家庭、社区等,但对企业及其生产的价值开发尚未重视。再次,通过对已有研究成果的梳理发现,气候变化教育研究日益得到重视,但关于校企合作研究成果几近为零,是有待开创性补白的重要场域。
就研究潜力而言:中国式现代化是追求人与自然和谐共生的现代化,该如何实现?气候变化教育中的校企合作,将直面这一时代之问。气候变化教育中,企业的参与,和社区、家庭、政府部门等的参与有着性质的差异——企业带着创造经济效益的属性,将有利于促成对更高合作效益的思考。这不仅是探索绿色生产的教育化,也必然会探索绿色教育的生产化,且有可能在当下学校育人与未来产业用人之间建立起具有气候素养的绿色创新人才阶梯型培养模式,并促进协同育人过程中教育与社会的共同繁荣。
二、校企合作开展气候变化教育的基本原则
1. 综合性:气候变化教育是一系列跨领域、跨学科的复杂主题,覆盖广泛、内容多元。校企合作开展气候变化教育,内容上要帮助学习者从多角度理解生态环境系统,掌握社会生产与生活环境及其内部各要素间的密切联系和相互作用;学习途径上要进一步通过跨学科的方式融入各科教学,也可组织专题性综合活动、企业课堂、社会实践等,全面渗透或创新绿色学校、绿色课程、绿色能力、绿色街区建设,形成综合性的落实气候变化教育、传播可持续发展文化的新格局。
2. 实践性:气候变化教育强调学习者的具身体验,并鼓励迅即开展气候行动。校企合作开展气候变化教育,要进一步推动学习者深入生产情境、教育现场,研、学、创、用一体,构建生产、生活有机关联的气候知识体系,在校企共同解决现实气候变化问题的过程中发展绿色创新能力,在跨界交流中完善生态环境价值观,在创新实践中植养与自然环境和谐相处的健康生活方式。要避免知识教学与生产生活实践的脱节。
3. 融享性:气候变化教育是为人人、为人类、为未来的“伟大事业”,但又需要人人从当下的“渺小行动”开始,倡导协同互惠、共建共享。校企合作开展气候变化教育,在价值体系、实践体系、评价体系的顶层设计方面要进一步加强学校与企业之间、生产与生活之间、生态效益与经济效益之间的相互转换与互惠共赢;在组织实施方面,要推动校企合作圈与家庭、社区、高校、政府机构等联动,构建多维度协作网络,打造多元化教育场景,推动资源交融、协同建设、成果共享。
4. 持续性:如何应对气候变化没有标准答案,气候变化教育又因主体、对象、时间、空间、载体、方法的多样性势必需要保持开放性,依靠学习者在持续的协商探究中不断生成解决问题的新策略。当前校企合作开展气候变化教育,更加缺少相对成熟的理论积淀与实践参照,也更加需要依靠持续的创新与创新的持续。尤其在面向全民、凸显终身学习,重视从“全学校”“全企业”的建设中提炼“全机构”式的气候变化教育实施路径,实现气候变化教育更丰富、更长程的效益。
三、校企合作开展气候变化教育的目标与内容
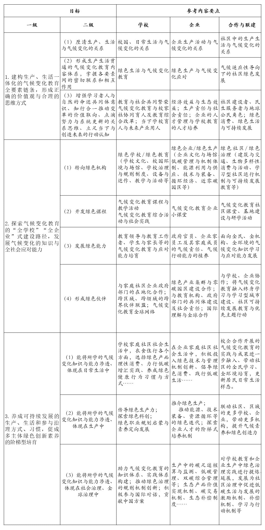
(一)目标
校企合作开展气候变化教育,遵循促进气候变化产业和学界跨学科合作的主体思路,以共建共享、共学互学为基本宗旨,致力于完善生产生活一体化的气候变化教育内容体系,为气候变化教育的“全机构”实施探索路径,并在过程中进一步影响学生、企业员工的家庭及所在社区、相关部门等,促进生产、生活与治理方式的绿色转型,唤醒更多学习者的气候责任,更新和发展相应的价值观与思维方式、气候知识与行动能力,不断传播可持续发展文化。
1. 基于气候变化的人为原因,厘清绿色生产力与气候变化教育的关系,建构生产、生活一体化的气候变化教育全要素链条。
2. 基于校企合作的深度探索,相互促成气候变化教育的“全学校”“全企业”式落地,创新校家社共育共治的路径与样态。
3. 基于全民终身学习视野,发展学生、教师与家长、企业员工、社区社会人士等的绿色教育伙伴关系,在合作开展气候变化教育的过程中互学共创,促成多主体的气候素养一体化培育与可持续发展理念的传播。
(二)内容
从影响气候变化的人为因素出发,气候变化教育的内容涵盖人类活动各方面的知识与实践,丰富、系统、复杂。如下内容可以作为基本结构,学习者可根据兴趣和需求加以选择和调整:
1. 气候变化的现状及紧迫性
气候变化的概念与特征:理解《联合国气候变化框架公约》中所作定义:“指除在类似时期内所观测的气候的自然变异之外,由于直接或间接的人类活动改变了地球大气的组成而造成的气候变化。
气候变化的现状与问题:气候变化对地理环境和人类生产生活产生深远影响,包括气温升高、极端天气事件增多、海平面上升、生态系统受损等。
2. 气候变化的人为影响因素和应对
科学之维:解释气候变化的科学原理和机制,推动科学素养的提升。
伦理之维:强调气候变化的伦理责任,培养全球公民意识和责任感。
生产与经济之维:解析科技、生产与气候变化的关系,以及气候变化对经济的影响,引导以绿色生产力转型实现可持续发展的经济观念。
生活与生态之维:解析消费方式、生活习惯与气候变化的关系,以及气候变化对生活、生态的影响,引导以理性消费、低碳生活应对气候变化带来的健康风险,提高生命质量、守护生态系统。
政治之维:审视政治决策对气候应对行动的影响,推动政治参与和机制变革。
3. 气候变化的“全机构”治理实践
解读《联合国气候变化框架公约》和《巴黎协定》的内容和实施机制:分析全球合作的机制,以及本土创新和治理案例;强调减排行动和适应行动的关联性,强化监测评估的重要性。
气候变化的应对与行动:学校、企业、产业园区等应对气候变化的治理措施,包括低碳管理、集成运用能源、发展绿色制造、推动循环经济、建筑与交通减排、恢复或新建林业碳汇等。
4. 生产方式的转型
能源效益:构建清洁能源利用和供应体系,研究可再生能源的技术和应用,倡导可持续能源发展。
温室气体排放管理:聚焦温室气体的控制和减排策略、碳管理体系。
技术与设备创新:加速生产技术与装备制造的智能创新与绿色转型、碳达峰的数智融合。
循环经济和资源利用:推动生产方式向循环经济转型,提高资源利用效率。
生物多样性保护:强调生物多样性与气候变化的关系,介绍保护的方法。
5. 生活方式的转型
生活环境觉察:鼓励对环境的主动认知,提倡可持续生活方式。
消费习惯更新:引导绿色消费、理性消费、可持续消费,以消费需求的改变促进产业与生产活动的调整,减少碳足迹。
衣食住行的可持续选择:具体介绍在日常生活中的可持续选择和实践方法。
6. 科技推动和数字化
了解气候科学、气象技术和数据模型等科技手段在监测、预测和理解气候变化中的角色。探讨新兴科技如人工智能、大数据等在气候研究和解决方案中的创新应用。运用数字工具,如气候模拟软件、数据可视化工具,进行气候数据分析和展示。探讨技术创新对减排技术、清洁能源和可持续发展技术的推动作用。
7. 多方参与和机制体制
可持续发展理念:推动学习者思考生产、生活和社会治理中的可持续发展理念,明确气候变化背景下的发展目标。介绍可持续性评估工具,帮助学习者了解可持续性发展与气候变化之间的关系。
生态文明规则制度:介绍经济领域、教育领域保障、促进生态文明、低碳生产生活的政策、制度、规则等,促成相互借鉴、共同完善。
区域行动认知:引导学习者认识本区域的气候挑战,了解气候变化对生产生活的影响。探索校企合作与社区组织、当地政府等的联动,推动区域层面的气候变化解决方案,培养对社区环境的敏感性。
区域层面的气候教育:以校企合作的力量助力本区域的气候教育活动,包括校企合作圈扩大至与社区合作,举办气候变化主题活动、讲座、研学等;推动校企之间气候变化应对机制、规则的相互转化和共同更新。
8. 国际合作与全球视野
理解不同国家和地区通过学校与企业合作而应对气候变化的挑战及其方案,为学习者拓展校企合作开展气候变化教育的全球视野,并提供具体案例和实践。
开展国际合作,促进学习者的跨国合作学习,协同推动气候变化教育中的校企合作。
9. 文化和宣传的关键作用
强调可持续发展的文化建设在学校、企业以及更多机构中的重要作用。
强调教育在提高社会认知和推动气候行动中校企合作的关键作用。
探讨媒体和线上线下社交平台在宣传中的具体作用。
(三)面向校企合作的教育目标与内容结构图

四、校企合作开展气候变化教育的路径与方法
(一)路径
1. 双向传导。一是学校向企业传导“绿色教育”,促进企业绿色生产的教育化。学校通过邀请企业人员来校参观访问、交流研讨,组织学生、教师、家长进企业研学、对企业员工及家庭进行气候变化研究成果的宣讲、绿色生活方式的传导等,提升企业传播文化、介绍产业、推荐产品、开展社会公益活动时的教育性及“含绿性”。二是企业向学校传导“绿色生产力”,促进学校绿色教育的生产化。企业开放展厅等适合的场域,让学校师生在生产与活动的场景中具身感受可持续发展需求与科技创新的魅力,也组织品牌建设主管、工程师、员工等进入学校,开展公益活动、产品展示、课堂体验等,提升学校教育的“含金量”,助力学生职业规划及绿色创新素养的培育。
2. 双向交融。聚焦气候变化教育,学校与企业在资源共享、力量互补、智慧汇聚的基础上,系统、深入地进行创生,构建气候变化教育校企合作的价值体系、内容体系、实践体系、评价体系等,共同创新绿色机构建设、绿色课程开发、绿色能力培育等的新范式、新策略,以跨学科整合和项目化学习等促进学习者学习方式的变革,追求教育效益与经济效益、生态效益的互惠集成,为更广泛、更长程的校企合作开展气候变化教育提供有效的参照与经验。
3. 区域联建。推动气候变化教育的校企合作融入属地更广阔的场域、场景,与政府、企事业单位、私营部门、社会组织等联动、联建,促进基于家庭、基于社区、基于更多学校与企业的活动开展与社群学习,为更广泛的工作人员、学生、家长(代际)、教师、社区居民等提供实践机会和专业知识支持,以增强对气候变化的实际理解,并能借助数字化平台开展学习成果传播、互动交流,更好地面向“全民”,植养绿色生产、绿色消费、绿色生活的意识与习惯,扩大教育与学习的效益。
(二)方法
校企合作开展气候变化教育,倡导个体学习、群体学习、共学互学,提倡项目化学习、体验式学习、探究式学习、课堂学习、研学游学等多种方式,重视真实的生产与生活世界、书籍、基地、视频、模拟软件等多类型学习资源。
教育过程强调针对学习者特征开展有针对性的教育。如针对青少年儿童,尤其强调对这一综合性、复杂性问题的觉察、理解,借助正规学习的力量,辅之以非正规、非正式学习,习得系统知识和技能,发挥项目化学习中的领导力,带动家长和社会人士;对于企业员工,要强调与生产、生活和治理的高度结合,强调知行合一,积极推动生产活动的绿色转型,鼓励参与气候变化教育和宣传活动。
上述内容为通用性建议,教育者和学习者可以具体参考、采用、更新,发展校企合作开展气候变化教育的智慧。
五、校企合作的气候变化教育评价
1. 重视学习者绿色创新、低碳生活素养的形成。通过对学习者参与学习前后的素养变化,形成评价结果。
2. 重视情境的创设与运用。在具体教育教学、日常生活、生产与治理的情境中,对校企合作开展气候变化教育成效进行评估。
3. 重视数据的收集与分析。高度重视来自学习者、教育者和企业人员的反馈,积累多类型的数据,强调数据支持下的评价结论形成。
4. 重视评价的主体与方式。充分发挥多主体的评价责任,如自我评价、同伴评价、教师评价、专家评价、企业人员评价、政府部门评价、社会评价等,并能把过程中的优质行动及时转化为规则、机制,保障可持续的校企合作研究与实践,通过经验的共同推广,号召更多人践行应对气候变化的可行性方案。
研发单位和执笔人:
江苏省常州市龙虎塘实验小学 顾惠芬
华东师范大学上海终身教育研究院 李家成
天津经济技术开发区国际学校 李洪波
国家级经济技术开发区绿色发展联盟 宋雨燕
发布单位:
华东师范大学上海终身教育研究院
华东师范大学气候变化教育实验室
全国气候变化教育研究联盟