
21世纪以来,气候变化对全球环境、经济、社会产生了深远影响,成为人类面临的重大挑战之一。老年教育作为我国教育和老龄事业的重要组成部分,既是提升老年人生活质量的重要途径,也是推动社会发展、构筑老年健康教育服务体系的有生力量,在应对气候变化挑战中具有不可替代的作用。当前,气候变化教育在老年教育中的目标、内容、途径和方法等均亟需与时俱进,以有效提升老年群体气候适应能力,改善其健康和福祉,充分发挥老年群体在应对气候变化中的独特作用。
本指导纲要基于对国内外已有成果的梳理,在华东师范大学上海终身教育研究院、全国气候变化教育研究联盟的各教育机构共同发起、组织推动的多次学术会议及研讨的指导下,结合上海交通大学中英国际低碳学院与上海市南汇新城老年大学的实践经验总结,通过多次学术研讨最终形成。
一、老年教育中开展气候变化教育的背景及必要性
气候变化引发的极端天气实践、空气污染加剧、气温波动等现象,对老年人的身体健康、日常生活和心理状态产生了显著影响。由于老年群体对气候变化更为敏感和脆弱,提升其适应和应对气候变化能力成为一项重要议题。
老年人不仅是气候变化的受影响者,还是气候变化教育中不可忽视的积极力量。老年人在家庭和社区中通常具有较大的影响力,通过知识传播和行动示范,能够有效引导家庭成员和社区邻里对气候变化的认识和行为改变。例如,老年人可以通过分享气候变化的信息和应对策略,进而引导家庭成员实践低碳生活。老年人拥有丰富的生活鹰眼,参与社区活动积极性较高,这使得他们在推动环境治理、组织社区活动、倡导公共政策方面具备显著优势。因此,增强老年人的时候变化适应能力,既能有效提升其生活质量,又能借助其社会影响力推动更广泛的气候行动。
依托老年大学等教育平台开展气候变化教育,有助于全面提升老年群体应对气候变化的能力。作为老年人终身学习的重要阵地,老年大学(学校)可以通过系统的气候变化课程,帮助老年人理解气候变化的科学原理、政策走向及实践方法。这不仅强化了老年人的气候变化意识,还激发了他们的行动潜力,使其能在家庭和社区中发挥更积极的作用。同时,气候变化教育有助于老年人更好地应对气候变化带来的健康挑战,从而提升整体生活质量。
二、老年教育中开展气候变化教育的原则
(一)全面性
气候变化教育应覆盖广泛,内容丰富多元。作为跨学科议题,气候变化涉及自然科学、社会、经济、文化和政治等多个领域,主题涵盖能源、环境、交通、建筑、健康、生活等方面。面向老年群体,气候变化教育应系统、全面且易于理解。同时,教育对象需覆盖到乡村、社区、场所及学校,推广气候变化与健康教育,并根据老年人不同的教育背景和认知水平提供差异化的教育策略。
(二)实践性
气候变化教育应注重行动导向,将学习内容转化为生活实践。通过参与社区环保活动、推广节能减排措施、践行绿色生活方式,老年人可在实际行动中加深对气候变化的认识和理解。这种实践导向的教育模式不仅帮助老年人更深刻地认识气候变化对个人生活和社会发展的影响,还能够提升老年人参与气候行动的积极性,从而促进家庭和社区的绿色转型。
(三)合作性
气候变化教育应倡导多方协同,形成资源共享的教育网络。鼓励老年大学与周边高校、企业、政府机构等多方资源互动合作,建立多维度的协作框架, 打造多元化教育场景,推动资源共享与协同建设,突破传统教育单一资源的模式。通过多方协作,进一步拓展气候变化教育的广度和深度,满足老年群体多层次的学习需求。
(四)持续性
气候变化教育应具有长期性和连续性,成为老年人学习的常态。教育内容不应限于单次课程或短期活动,而应成为老年人终身学习的重要组成部分。教育机构应不断提供最新的教育资源和支持,助力老年人持续提升知识与技能,应对气候变化的新挑战。同时,需要定期评估老年大学气候变化教育的长期效果,通过反馈和反思优化教学内容与方法,确保老年人能在整个学习过程中受益,并将所学有效运用于生活。
三、老年教育中开展气候变化教育的目标
老年气候变化教育的核心目标是通过系统的学习和实践,赋予老年群体应对气候变化的必备知识和技能,提升老年人的适应能力和生活质量,鼓励老年人在日常生活中践行绿色低碳理念,并积极参与社会治理,最终实现个人、家庭与社区的可持续发展。
(一)知识普及
气候变化教育的首要目标是强化老年人的人与自然和谐共生的观念,支持他们生态意识和环保责任感的发展。教育旨在提高老年人对气候变化的认知,同时培育公民的环保意识与行动能力。
1. 科学知识传授:鉴于气候变化的复杂性,教育应帮助老年人掌握基础科学知识和应对措施,涵盖气候变化概念、温室气体产生与排放机制、能源革命、气候变化的潜在影响等。通过这些知识的讲授,老年人将加深对“人类命运共同体”和“地球生命共同体”历年的理解,认识气候变化的成因、表现和危害,科学应对气候灾害。
2. 代际责任感提升:教育应帮助老年人理解当前环境保护行为对未来的深远影响。通过学习气候变化的长远危害及其对后代的影响,老年人可以更深刻地意识到当下行动对未来环境质量的决定性作用,从而促使他们积极行动,为子孙后代营造更宜居的地球环境。
(二)技能提升
气候变化教育不仅注重理论知识传授,更应通过实践指导将知识转化为生活中的实际应用。
1. 绿色生活技能培养:课程内容中应融入智慧助老元素,如利用新能源技术提升生活品质,学习电动汽车充电、智能家电的使用和家庭能源管理等操作。这些技能有助于老年人在生活中减少碳排放,践行绿色生活方式。
2. 智慧技术应用能力:教育项目应该加强老年人对现代科技产品的认识和使用,如电动代步工具、智能缴费、智能药物提醒、智能家居辅助系统。这不仅有助于提高老年人的生活质量,有助于促进健康老龄化,同时也能通过节能减排支持环境保护,共同应对气候变化挑战。
(三)行为和社会角色转变
气候变化教育的最终目标是引导老年人转变生活方式和社会参与方式,推动全社会向可持续发展转型。教育应助力老年人将环保知识应用于生活和社区中,带动他人并积极参与社会治理。
1. 低碳生活方式推广:老年人应将气候变化教育中节能减排知识融入日常生活,包括节约能源、选择绿色出行方式、合理使用水电等。通过践行低碳行为,减少个人碳足迹,带动家庭成员共同参与环保。
2. 社会治理参与:教育应赋能老年人在社区治理中发挥更积极的作用,支持老年群体参与到社区的环保项目和决策中,推广环保理念,带动社区共同迈向可持续发展。
四、老年教育开展气候变化教育内容与方法
(一)内容
老年气候变化教育的内容应系统而丰富,涵盖多方面的知识与实践,帮助老年人从多个角度理解和应对气候变化的挑战。课程内容可根据学习者的兴趣和需求灵活调整,以确保达的全面性和实用性。以下为主要内容框架。
1. 气候变化的现状与紧迫性
科学基础:介绍气候变化的科学背景,包括全球变暖的成因、温室气体的排放机制以及全球气候系统的影响,帮助老年人掌握核心科学概念。
现实影响:探讨气候变化对全球及本地环境、社会和经济的具体影响,包括海平面上升、极端天气、生态系统受损等,使老年人认识到以后应对气候变化的紧迫性。
文化认知:分析不同文化对气候变化的态度和应对方式,展示全球各国和地区如何根据自身文化背景采取差异化的行动,增进老年人对多样化应对措施的理解。
2. 气候变化与健康
健康风险:介绍气候变化(如极端高温、空气污染和疾病传播的加剧等)对人体健康,尤其是老年人健康的威胁,以帮助老年人预防相关健康问题。
预防与适应:提供日常健康管理和气候适应的建议,如防暑措施、减少空气污染暴露等,帮助老年人应对气候变化带来的健康风险。
经济因素:分析气候变化对医疗支出的影响,鼓励老年人通过预防性健康管理降低相关费用,提高生活质量。
3. 低碳生活方式与个人行动
日常应用:介绍低碳生活方式,如使用节能家电、减少塑料制品使用和推广垃圾分类等,帮助老年人在日常生活中落实气候保护行动。
社区参与:鼓励老年人积极参与社区环保行动,如垃圾分类和社区绿化等,发挥领导作用,带动家庭和邻里共同践行低碳生活。
社会责任:引导老年人认识个人环保行为的累积效应,增强老年人参与气候行动的责任感。
4. 可再生能源与技术创新
能源替代:讲解太阳能、风能等可再生能源的优势,帮助老年人理解如何通过新能源的使用减少碳排放,促进绿色能源的普及。
技术应用:介绍智能家居、节能设备等新兴技术,帮助老年人了解如何利用现代科技提升生活质量和环保性。
经济效益:分析使用可再生能源和节能技术如何降低家庭能源开支,并为可持续经济发展做出贡献。
5. 气候变化与粮食安全
农业影响:说明气候变化对全球粮食生产和供应链的影响,包括极端天气对农业的冲击,帮助老年人了解对粮食安全的紧迫性。
消费方式:鼓励老年人在日常生活中减少粮食浪费,倡导“光盘行动”,支持可持续的粮食消费模式。
家庭种植:推广家庭有机农业和绿色种植技术,鼓励老年人积极参与小规模家庭农业。
6. 气候变化与水资源管理
水资源挑战:讲解气候变化对全球水循环系统的破坏,如水资源短缺、洪水和干旱,帮助老年人理解水资源保护的必要性。
节水技巧:提供实用的节水小技巧,如合理使用生活用水、安装节水设备,帮助老年人减少水资源浪费。
社区参与:鼓励老年人参与社区的水资源管理和节水宣传活动,推动节水行动在社区中的推广和实施。
7. 气候变化与生态系统
生态破坏:讲解气候变化对全球生物多样性和生态系统的破坏,如物种灭绝、生态系统失衡,增强老年人对生态保护的认识。
生态修复:鼓励老年人通过社区植树、保护本地生物多样性等方式,积极参与生态系统的恢复与保护行动。
传统智慧:结合传统文化中的生态智慧,帮助老年人认识人与自然的共生关系,并将其融入现代生活实践中。
8. 气候变化的伦理责任
个人责任:讨论每个人在应对气候变化中的责任,特别是老年人如何通过个人行动引导家庭成员和社区践行环保理念。
全球公民意识:介绍气候变化对全球社会的影响,强调全球气候正义,帮助老年人理解如何从全球视角看待气候变化及其对弱势群体的影响。
社区领导力:鼓励老年人发挥社区领导作用,带动家庭和邻里共同参与环保行动,提升他们在社区中的影响力。
9. 政策与社会参与
政策理解:协助老年人了解全球及国家层面的气候政策及目标,如碳中和政策、巴黎协定等,培养他们对政策变化的敏感性。
政治参与:鼓励老年人通过参与社区会议、选举等方式积极参与气候政策的讨论和制定,增强社会参与感。
社会影响:倡导老年人参与推动社区和地方政府的绿色项目,帮助他们在社会治理中发挥积极作用,推动气候政策的落实。
通过这些多维度的内容设置,老年气候变化教育可以帮助老年人理解气候变化的复杂性,引导他们在生活中采取具体的低碳行动并积极参与社会治理,推动社会向可持续发展转型。
(二)方法
为了更有效地开展老年气候变化教育,教育方法应结合老年人的学习特点和生活经验,采用多样化的教学策略,确保知识易懂、应用性强,并鼓励老年人将所学融入日常生活。以下是主要方法:
1. 理论讲解与案例分析
理论讲解:用简洁易懂的语言讲解气候变化的基础知识,如全球变暖的科学原理、温室气体的来源及其对环境的影响,帮助老年人理解气候变化的核心概念。
案例分析:结合实际案例,讲解全球或本地的极端天气、环境恶化等事件,增强老年人对气候变化现实影响的感知,通过案例讨论进一步理解气候变化的实际后果和应对策略。
2. 家庭教育与社区学习支持
家庭学习项目:鼓励老年人与家庭成员共同学习,通过家庭内部的讨论和实践行动(如家庭节能计划、垃圾分类等),增强老年人在家庭中的引领作用,带动全家参与环保行动。
家庭环保计划:制定家庭环保目标,如每月减少一定比例的能源消耗,定期检查和优化家庭能源使用情况,通过家庭成员的共同努力实现环保目标。
社区学习支持:通过社区教育机构与老年大学的合作,为老年人提供集体学习的机会。在支持性和互动性强的环境中学习,不仅提高参与度,还能增强其在社区中的社会联系和环保行动力。
3. 实地考察与体验学习
现场考察:带领老年人参观生态保护区、清洁能源设施、低碳示范社区,帮助他们通过实地观察了解环保科技和绿色生活方式的实际应用,从而增强对气候变化和环保技术的兴趣。
体验式教学:组织家庭小型光伏设备的使用、社区节水项目等,帮助老年人实际操作、体验绿色技术如何改善生活,将环保知识转化为日常行为。
4. 数字化教学与远程学习
在线课程:通过线上课程平台,为老年人提供灵活的学习机会,方便随时获取气候变化知识,特别适合不方便参加线下课程的老年人。课程设计应注重互动性和操作简易性。
多媒体教学:利用视频、动画、图像等多媒体工具来解释气候变化的复杂概念,帮助老年人更直观地理解环保知识,增强课程的趣味性和吸引力,激发学习兴趣。
5. 社区项目参与和互动学习
社区项目参与:组织老年人参与社区的环保项目,如社区绿化、垃圾分类、节能宣传等,使其在实践中学习,增强动手能力和环保意识。通过解决社区的环保问题,让老年人切身感受自身对社区环保的实际贡献。
互动式学习:通过小组讨论、互动工作坊等形式,促进老年人之间的经验交流和互动。这种互动式学习不仅能加深对气候变化的理解,还能激发他们在日常生活中采取更多实际行动。
五、老年气候变化教育实施策略
老年人气候变化教育的实施策略需从多个层面进行设计,结合老年群体的特殊需求和社会资源,确保教育内容的有效传递和实践转化。以下是具体的实施策略,旨在从教育模式、资源整合、社会动员等方面进行全方位规划,以保证老年气候变化教育的可持续性和实效性。
1. 多层次的教育模式设计
为有效覆盖不同年龄、文化背景和知识水平的老年人群体,气候变化教育应采用多层次的教育模式。
首先,课程设计应充分考虑到老年人的认知能力和接受方式。理论课程应简单明了,避免使用过于复杂的科学术语,更多地通过图文结合和实际案例来帮助老年人理解。可以设置入门级、中级和高级课程,以满足不同层次老年人的需求。
其次,线上与线下教育相结合。在数字化学习资源日益丰富的背景下,老年人可以通过手机、平板电脑等设备参加在线课程,这不仅增加了他们的学习机会,也使得教育更加灵活多样。线下课程则可以在老年大学、社区活动中心等场所定期举办,确保老年人通过面对面教学与讨论提高理解和行动能力。
此外,还应推出跨学科的学习模块。如结合健康、家庭管理、社区建设等主题,将气候变化教育融入老年人感兴趣的领域,增强课程的吸引力与关联性。多层次的教育模式将帮助老年人以自己习惯的方式和节奏掌握气候变化知识,并通过持续学习不断加深理解。
2. 社区支持与家庭联动
老年人群体不仅是学习者,也是家庭和社区的重要成员,因此气候变化教育需要与家庭和社区生活紧密结合。
在实施过程中,社区应为老年人提供便利的学习条件,如设置专门的教育场所、提供讲师和志愿者服务,以及组织定期的环保主题活动。家庭联动是另一个重要策略,通过家庭学习项目,老年人可以与子女、孙辈共同学习气候变化知识,增强家庭成员之间的互动与合作。家庭成员可以共同制定家庭节能计划、开展家庭种植等环保活动,形成家庭内部的环保行动链。老年人作为家庭的核心角色,通过自身行动带动家庭成员积极参与环保,为整个社会的低碳发展做出贡献。
3. 公私合作与资源整合
老年气候变化教育的有效实施需要广泛的社会资源整合,尤其是在资金、技术、场地和教学人员方面。
首先,政府可以通过政策和财政支持来推动老年气候变化教育的实施。设立专门的气候变化教育基金,用于支持教育课程的开发、教师培训,以及为社区和老年大学提供必要的教育资源。此外,政府还可以通过政策引导,推动企业特别是环保相关企业参与到气候变化教育项目中来,企业可以通过提供资金支持、参观场地支持、设备捐赠以及开展相关的体验活动,帮助老年人更直观地理解气候变化的影响和绿色技术的应用。
非政府组织(NGO)也可以发挥重要作用,特别是在课程开发、志愿者培训、社区宣传等方面提供专业支持。NGO可以帮助将全球气候变化教育的最佳实践引入到本地社区,推动课程的标准化与国际化发展。
通过公私合作的资源整合,不仅能提高老年气候变化教育的实施效率,还能为老年人提供更加丰富的学习体验,使教育过程更加多样化和深入。
4. 多渠道宣传与社会动员
广泛的社会宣传与动员是推动老年气候变化教育的重要策略。为了让更多的老年人意识到气候变化教育的重要性,必须运用多渠道的宣传手段,动员社会各界共同参与教育项目。
首先,应充分利用媒体资源,包括电视、广播、报纸等传统媒体,以及社交媒体、社区平台等新媒体,进行气候变化教育的宣传推广。通过这些渠道发布简明易懂的教育内容,帮助老年人了解气候变化对生活的影响,并激发他们的学习兴趣。
其次,社区内的宣传动员也是关键环节。可以通过社区公告栏、社区活动以及老年大学的宣传活动,鼓励老年人积极参与气候变化教育。定期举办与气候变化相关的讲座、观影活动、环保体验日等,让老年人亲身参与环保实践,从而进一步增强他们的环保意识和行动力。
此外,可以动员老年人参与到地方和国家的气候行动计划中,成为气候变化的积极倡导者。通过倡导老年人参与政府和民间环保组织的活动,最终形成一个自下而上的环保行动网络,推动社会整体的气候行动。
5. 持续评估与反馈机制
在实施老年气候变化教育的过程中,建立有效的评估和反馈机制至关重要。持续的评估不仅能了解教育项目的实施效果,还能为课程和教学方法的改进提供依据。
首先,应构建学习进度和效果评估系统,通过定期的问卷调查、知识测验、实践行动记录等方式,了解老年人在气候变化教育中的知识掌握程度和实践效果。其次,教学人员和志愿者的反馈也同等重要。通过与教师和志愿者的定期交流,可以评估课程内容的适用性和教学方式的有效性,并根据反馈意见进行相应调整。
通过这一反馈和评估机制,气候变化教育项目能够不断优化,确保其长期的有效性和可持续性。
六、老年气候变化教育成效
(一) 教育效果展示
老年气候变化教育的效果应体现知识提升、实践转化、社会参与和社区影响等多个层面。以下是针对老年气候变化教育预期效果的具体展示,并通过可视化方式进一步量化和跟踪这些效果:
1. 知识提升
教育的目标是使老年人掌握气候变化的基本科学原理、应对措施以及政策背景。这一部分的效果可以通过测试和调查问卷等方式进行评估,重点评估学习者对气候变化核心概念的理解和掌握情况。
2. 实践转化
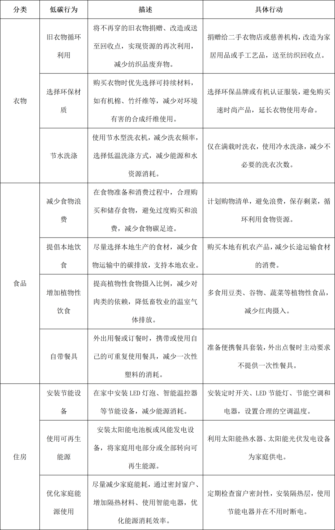
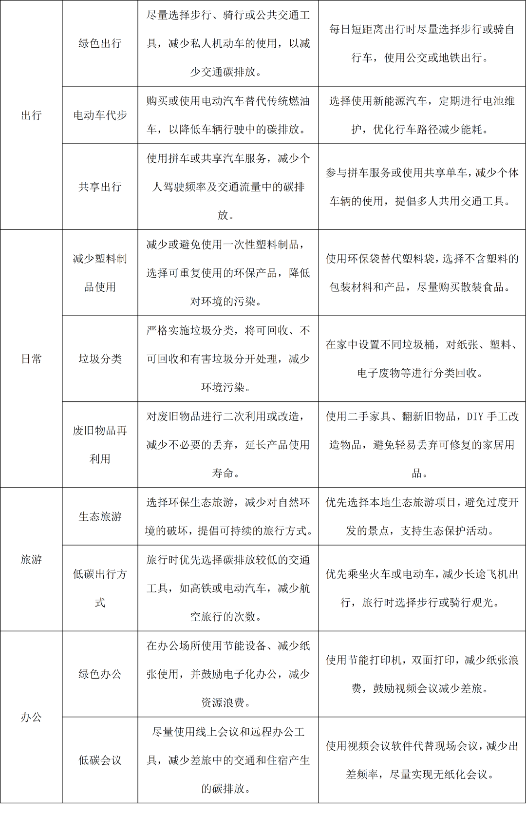
气候变化教育的核心成效在于老年人将所学知识转化为日常行为。这包括日常生活中的低碳行为(如节能用电、减少废物产生、绿色出行等),以及参与社区环保行动(如垃圾分类、社区绿化等)。这部分的效果可以通过行为记录和反馈收集,具体可参考表1来设计自评表以及调研问卷内容,根据通过可视化的结果进行呈现:
日常低碳行为统计:展示老年人在课程前后实施的低碳行为数量的变化(如节水、节电、垃圾分类的次数统计)。
家庭能源消耗减少率:展示老年人所在家庭在课程前后家庭能源消耗(如电费、水费、燃气费等)的变化。
环保行动参与率:显示老年人在社区环保活动中的参与频率和次数。
表1 绿色低碳日常行为转化自评参考表


3. 社会参与
教育成效还应体现在老年人在环保行动中的参与度和带动效果上。通过教育,老年人将更多地参与家庭决策、社区环保项目,发挥积极的社会影响力,可以通过以下项目进行展示:
家庭决策中的环保贡献:通过调查问卷展示老年人在家庭环保决策中的话语权比例,如是否主导节能措施的实施、垃圾分类的推广等。
社区环保活动领导率:统计并展示老年人在社区环保项目中担任志愿者、项目负责人等角色的比例。
4. 社区影响
老年人的气候变化教育不仅仅体现在个人或家庭层面,更应对社区环境治理产生积极的影响。老年人通过推动和参与各类环保项目,显著改善了社区的环境状况。具体成果包括:
志愿者服务:统计老年人在社区环保活动中担任志愿者的人数和次数。
项目组织:记录老年人在社区环保项目中担任项目负责人或主要组织者的比例。
绿化覆盖率:监测社区绿化面积的变化,记录老年人参与绿化项目的贡献。
垃圾处理与回收:评估社区垃圾分类和回收利用率的提升情况,特别是老年人在其中的作用。
节能减排效果:统计社区内节能减排项目的实施情况,如太阳能路灯安装、节能建筑改造等,量化老年人在这些项目中的贡献。
5. 长期教育效果跟踪
持续性是气候变化教育的重要原则,教育效果应进行长期跟踪和评估,以便不断改进教育策略。长期效果的跟踪可以通过定期调查、反馈收集等方式进行,确保老年人在长时间内保持对气候变化的关注并持续践行低碳生活,具体措施如下:
教育后持续行为追踪:调研老年人在接受教育后6个月、1年后的行为跟踪数据,查看其低碳行为的持久性。
反馈与满意度评估:调研老年人对教育课程的满意度、继续参与的意愿,评估教育对其生活的长期影响。
主持研发单位和负责人:
上海市浦东新区南汇新城镇老年学校校长李秋菊
上海交通大学中英国际低碳学院项目主管王莹
参与单位和成员:
《新课程评论》杂志社编辑杨志平
上海终身教育研究院执行副院长李家成
上海市青浦区重固/华新社区(老年)学校校长董雯倩
上海市静安区老年大学教务主任王旭
华东师范大学生态与环境科学学院教授刘敏
华东师范大学职业教育与成人教育研究所副教授马丽华
发布单位:
华东师范大学上海终身教育研究院
华东师范大学气候变化教育实验室
上海市老年教育课程研究与评估指导中心
全国气候变化教育研究联盟